Hopp til innhold

Meny

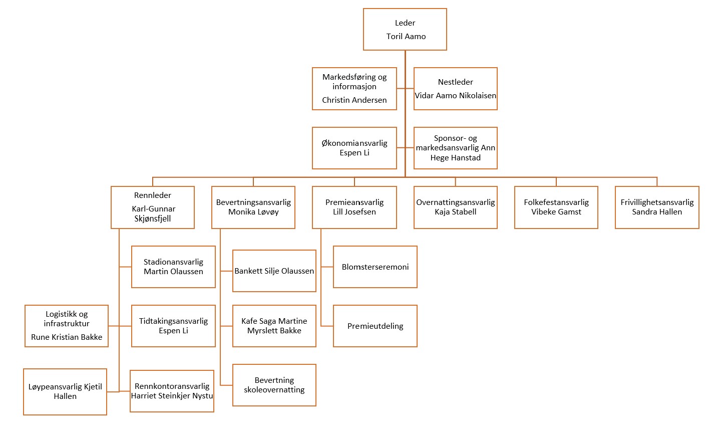
Arrangementskomite NNM2024

Arrangementskomiteen for nordnorsk mesterskap på ski 2024 er en flott gjeng som gleder seg stort til nordnorsk mesterskap 2024.

Skigruppa i Nordreisa Il arrangerte NNM både i 1999 og 2011 med stor suksess. Vi har også arrangert Norges Cup for seniorer og ungdomsmesterskap og rekke kretsrenn og KM både for ski og skiskyting. Tour De Reisa er et kjent kretsrenn og åpningsrenn for sesong i Troms skikrets.

 Klubben og styret og ikke minst arrangementskomiteen er motivert for et nytt NNM og gleder seg stort til å lage folkefest og til å få hele den nordnorske skifamilien hit til Nordreisa.